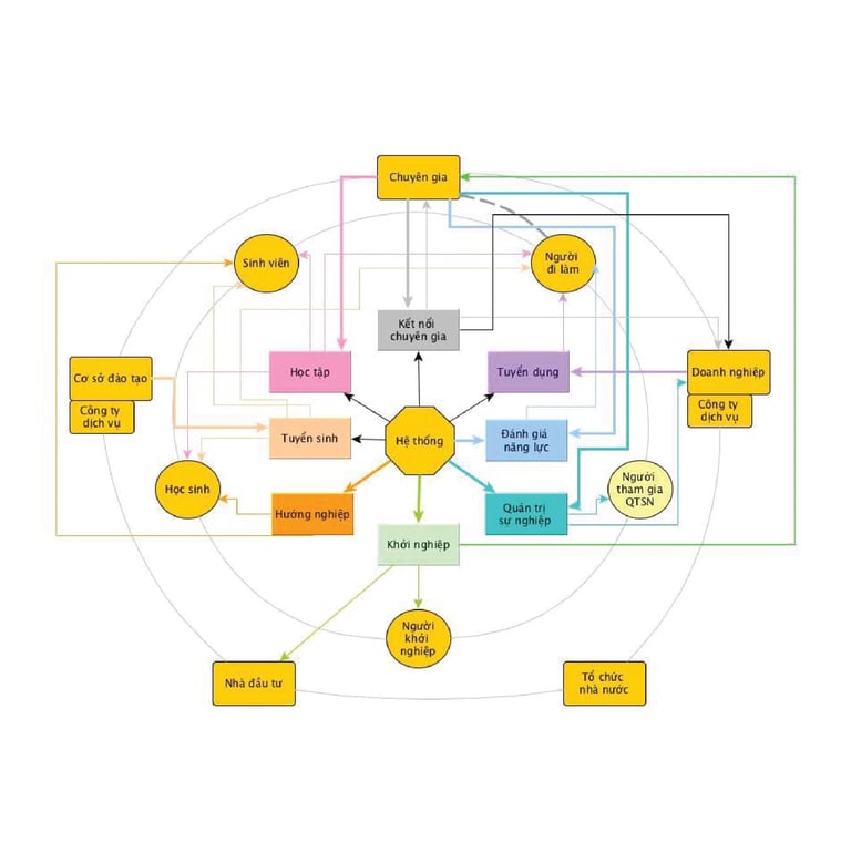
Hệ thống vận hành
AB&T triển khai Trung tâm THIẾT KẾ công nghiệp - máy móc, dây chuyền ứng dụng thực tế với nhiều mẫu thiết kế đã được đưa vào hoạt động sản xuất và mang lại hiệu quả cao.


Xây dựng hệ thống vận hành
Hệ thống vận hành được xây dựng trên cơ sở lý thuyết và tối ưu hóa, áp dụng các tiến bộ của ngành CNTT để nâng cao năng suất, hiệu quả hoạt động và dễ dàng giám sát, nâng cấp.


